SWAT Cibernético Respuesta Legal-Técnica 24/7 ante Hackeos

⚠️ ¿Te Acaban de Hackear? Actúa en Minutos: Evita Multas de MILLONES, Pérdida de Datos y Daño Reputacional Servicio de emergencia para empresas víctimas de ciberataques. Combinamos peritaje forense digital + defensa legal inmediata. Notificamos a autoridades, contenemos la fuga y gestionamos tu crisis 24/7. 🔥 QUÉ INCLUYE EL COMBO DE SUPERVIVENCIA: 🚑 Primeros Auxilios Digitales (0-2h):…

SKU: LAW0X6X
Category:
Marcas:

Descripción

⚠️ ¿Te Acaban de Hackear? Actúa en Minutos: Evita Multas de MILLONES, Pérdida de Datos y Daño Reputacional
Servicio de emergencia para empresas víctimas de ciberataques. Combinamos peritaje forense digital + defensa legal inmediata. Notificamos a autoridades, contenemos la fuga y gestionamos tu crisis 24/7.


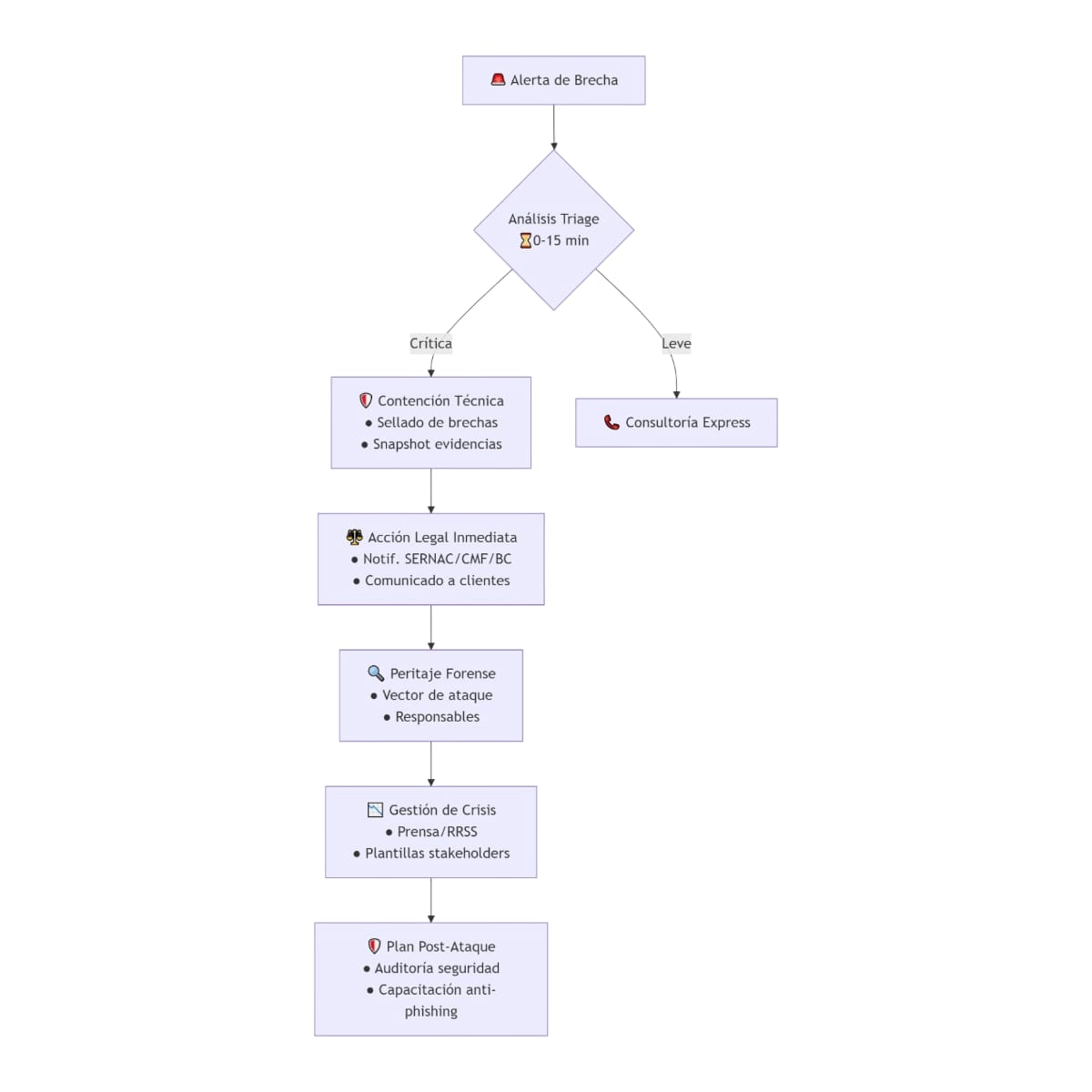
🔥 QUÉ INCLUYE EL COMBO DE SUPERVIVENCIA:

  1. 🚑 Primeros Auxilios Digitales (0-2h):

    • Bloqueo de brechas en curso + preservación de evidencias forenses.

  2. 🔍 Investigación Técnica (Golden Hour):

    • Análisis de vectores de ataque (ransomware, phishing, APT) + identificación de vulnerabilidades.

  3. ⚖️ Kit Legal de Emergencia:

    • Notificaciones a SERNAC, CMF, Banco Central u organismos sectoriales (cumpliendo Ley 19.628).

    • Comunicado oficial a clientes afectados (mitigando daño reputacional).

  4. 📉 Gestión de Crisis 360°:

    • Protocolo de prensa + monitoreo de redes sociales + plantillas para stakeholders.

  5. 🛡️ Plan Post-Ataque:

    • Auditoría de seguridad + capacitación anti-phishing para tu equipo.

💼 ESCENARIOS QUE ATENDEMOS:

  1. ⛔ Ransomware: Secuestro de datos + extorsión.

  2. 📤 Fuga de Datos: Robo de bases de clientes/proveedores.

  3. 🎣 Phishing Corporativo: Suplantación de identidad directiva.

  4. 💻 Denegación de Servicio (DDoS): Caída de servidores críticos.

¿Tu caso no aparece? ¡Llama igual! El 90% de ataques son variantes de estos.

⚖️ ¿POR QUÉ ES CRÍTICO ACTUAR RÁPIDO?

  • Multas por Ley 19.628: Hasta 10.000 UTM por no notificar brechas.

  • Daño Reputacional: 68% de clientes abandonan tras una fuga de datos.

  • Responsabilidad Penal: Directivos pueden enfrentar demandas personales.

“La primera hora determina el costo total de un ciberataque: Actuar rápido reduce daños en un 74%.” — Informe IBM Security


📞 ¿CÓMO ACTIVAR EL SERVICIO?

  1. Compra express (no requiere configuración).

  2. Recibe por email:

    • Número de emergencia 24/7 + Código de cliente.

    • Checklist “Qué Hacer Antes de Llamar”.

  3. ¡Guárdalo en tu teléfono! (Cuando ocurra el desastre, no tendrás tiempo de buscar).


👉 ¿Prefieres prevenir que lamentar?
Pregunta por nuestro Pack Ciberinmunidad: Monitoreo proactivo + SWAT incluido.

Valoraciones

No hay valoraciones aún.

Sé el primero en valorar “SWAT Cibernético Respuesta Legal-Técnica 24/7 ante Hackeos”

Tu dirección de correo electrónico no será publicada. Los campos requeridos están marcados *